
WM100 — Class AB 100W Power Amplifier
High-fidelity Class AB amplifier delivering 100W of clean audio power with built-in protection.
I'm an electronics engineer with 8+ years in analog and 4+ years in digital design. I build dependable power supplies, audio circuits, and detailed LTspice models. I deliver schematics, layouts, BOMs, and manufacturing-ready Gerbers.
Sorted into two categories: PCB Design and LTspice Simulation.

High-fidelity Class AB amplifier delivering 100W of clean audio power with built-in protection.

Reliable 800W SMPS designed for cost-effective audio power delivery.

Compact inverter for Hasler RT9 speedometer motors with easy Arduino support.

A robust protection circuit for audio power amplifiers, providing power metering, delayed speaker activation, and swift shutdown to prevent speaker damage from power "thumps."

Low-noise preamplifier with bass, treble, and balance tone shaping.

A prototype STM32-based microcontroller board designed for embedded control applications with modular inputs and expandable features.

Compact Class AB headphone amplifier board designed for clean and dynamic sound.

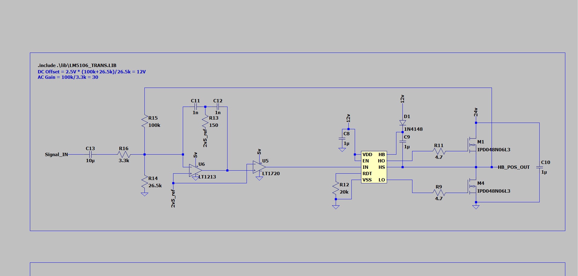
Switching amplifier modeling with sigma-delta modulation, PFFB loop, and advanced protection.
I am an electronics engineer with over 8 years of experience in analog electronics and 4 years in digital design. For the past 4 years, I have specialized in PCB design using KiCad and Altium Designer, working on real-world products that demand both reliability and efficiency.
My main focus areas are power supply circuits, audio electronics, and LTspice modeling & simulation. I provide professional PCB schematics, layouts, BOM preparation, and Gerber files ready for manufacturing. I value clear communication, attention to detail, and dependable delivery.
Get in touch for quotes, inquiries, or collaboration opportunities.